C

客户通知

客户通知

首页 > 网上营业厅 > 信息通告 > 客户通知

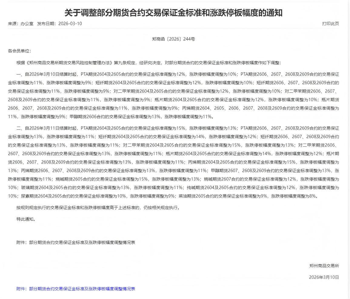
转发关于调整部分期货合约交易保证金标准和涨跌停板幅度的通知

时间:2026-03-10 15:38:59 浏览次数:4683 来源:神华期货 编辑:admin

附件地址:https://www.czce.com.cn/cn/gyjys/jysdt/ggytz/webinfo/2026/3/4a462c266e2f4e19a0759ad9d5911921.htm

首页    |     网上营业厅    |    神华研究院    |    投教园地    |    走进神华    |    
粤ICP备12076861号-2 Powered by 神华期货